不同组分间的协同作用和特定的结构设计可以赋予等离激元纳米材料不同的特性和功能。对等离激元复合纳米材料的组成和结构复杂性研究是增强其性能和扩大其应用范围的重要举措之一。
近日,厂长资源
孔祥东教授团队联合香港中文大学王建方教授团队合作报道了一种新型等离激元纳米材料的制备方法,即在金纳米双锥的一端选择性地沉积 AgPd 双金属,形成AgPd 纳米飞镖,从而获得飞镖状纳米结构,在近红外II区光热催化协同作用下,显示出优异的抗肿瘤及抗菌效果。相关成果发表于材料科学TOP期刊Adv. Funct. Mater.(IF=19),通讯作者为厂长资源
孔祥东教授与香港中文大学王建方教授。厂长资源
章瀚特聘副教授、2021级博士研究生张瑞为共同第一作者,厂长资源
为第一通讯单位。

研究团队深入研究了AgPd纳米飞镖的形态演变,探究了其生长机理。所制备的AgPd纳米飞镖显示出优异的光热-催化联合肿瘤类器官消融效果。另外,将ZIF-8和TiO2壳分别选择性包覆在纳米飞镖AgPd一端,上述新型纳米飞镖则展现了出色的抗菌活性(图1)。

图1. 纳米飞镖的合成示意图及其NIR-II光热催化协同癌细胞、肿瘤类器官消融和抗菌应用。
本研究证明了通过电置换、共还原和奥斯瓦尔德熟化效应的组合,可以实现在Au 纳米双锥 (NBPs)的一端选择性沉积AgPd 纳米颗粒 (NPs),形成“飞镖状”AgPd纳米粒子(图2)。

图2. AgPd纳米飞镖的合成及生长机理。
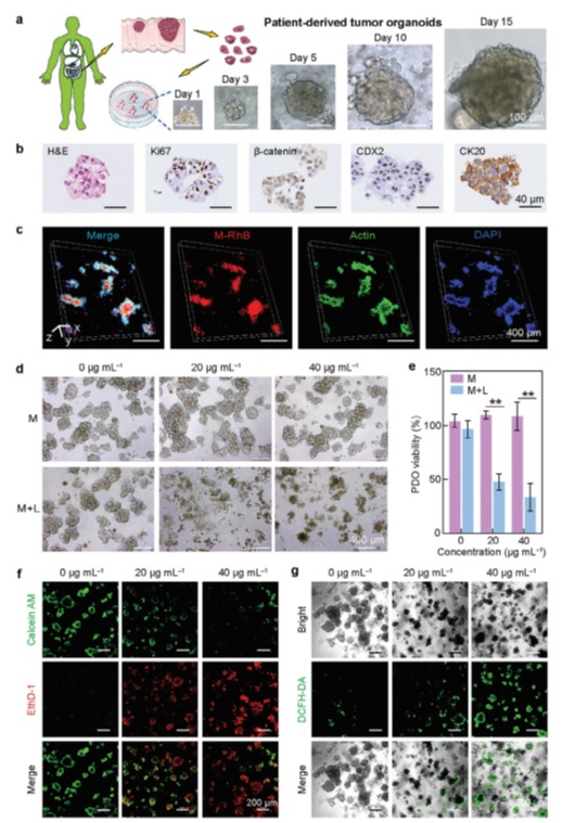
AgPd NPs在Au NBPs上的过度生长导致原Au NBPs的等离子体共振波长红移至近红外二区,在1064 nm激光激发下,AgPd纳米飞弹的光热转换效率高达86.7%,且AgPd纳米飞镖具有显著的类过氧化物酶(POD)活性。这些特性使AgPd纳米飞镖在光热-催化联合肿瘤消融中获得显著的抗肿瘤细胞与抗肿瘤类器官效果(图3)。

图3. 患者来源的结直肠肿瘤类器官的构建及通过FA改性的AgPd纳米飞镖消融肿瘤类器官。
另外,研究团队首次制备了两种类型的AgPd纳米镖衍生的单端纳米结构:AgPd@ZIF-8和AgPd@TiO2纳米飞镖,ZIF-8和TiO2壳分别包覆在AgPd纳米飞镖的AgPd端(图4)。衍生的两种纳米飞镖均展示出优越的抗菌活性,在消毒和临床伤口愈合领域具有巨大的潜力。这项工作中调节纳米飞镖结构的方案和概念可以扩展到开发具有多功能的新型等离激元复合纳米结构。

图4. AgPd@ZIF-8和AgPd@TiO2纳米飞镖的合成。
该成果得到了浙江省重点研发计划项目(2021C01180)、厂长资源
科研启动基金项目(22212012-Y)、浙江省自然科学基金(LQ24F050005)、香港研究资助委员会(GRF,14302322)和香港中文大学理厂长资源
(CRIMS 2022–23)的支持。
全文链接://doi.org/10.1002/adfm.202405588
作者简介:
第一作者章瀚:厂长资源
特聘副教授,硕导,博士毕业于香港中文大学,主要研究方向:等离激元复合纳米材料的抗菌、抗肿瘤、体外检测等应用,已发表学术论文30余篇。

共同第一作者张瑞:厂长资源
2021级博士研究生,主要研究方向是生物材料及类器官在纳米材料和纳米药物评价中的应用,已发表学术论文8篇,授权中国发明专利2项。

通讯作者孔祥东:厂长资源
教授、博导,厂长资源
智能生物材料研究所所长。兼任中国生物材料学会理事以及仿生生物材料分会候任主委,浙江省材料研究学会理事,浙江省毒理学会理事以及临床药物治疗安全专委会副主委。主要研究方向:生物矿化及其仿生材料研究、纳米药物与基因治疗、肿瘤类器官及其应用。以主要完成人荣获国家自然科学二等奖、浙江省科学技术一等奖,入选浙江省151人才第二层次、厂长资源
521拔尖人才。已发表学术论文150余篇,授权中国发明专利32项。

通讯作者王建方:王建方教授1993年毕业于中国科技大学,获无机化学、计算机软件设计双学士学位;1996年毕业于北京大学获无机化学专业硕士学位;2002年毕业于哈佛大学获物理化学专业博士学位。现任香港中文大学终身教授、物理系系主任。王建方教授专注于等离激元纳米晶体颗粒及其表面等离激元特性和应用方面的研究。目前已经在国际知名学术杂志发表超过280篇学术论文,其中超过半数被发表在国际顶级期刊。累计被引用超过32640次,h-因子为85。
